嘘~ 正在从服务器偷取页面 . . .

LLM


⚠️ 以下所有内容总结都来自于 大语言模型的能力,如有错误,仅供参考,谨慎使用
🔴 请注意:千万不要用于严肃的学术场景,只能用于论文阅读前的初筛!
💗 如果您觉得我们的项目对您有帮助 ChatPaperFree ,还请您给我们一些鼓励!⭐️ HuggingFace免费体验

2025-10-25 更新

ARGenSeg: Image Segmentation with Autoregressive Image Generation Model

Authors:Xiaolong Wang, Lixiang Ru, Ziyuan Huang, Kaixiang Ji, Dandan Zheng, Jingdong Chen, Jun Zhou

We propose a novel AutoRegressive Generation-based paradigm for image Segmentation (ARGenSeg), achieving multimodal understanding and pixel-level perception within a unified framework. Prior works integrating image segmentation into multimodal large language models (MLLMs) typically employ either boundary points representation or dedicated segmentation heads. These methods rely on discrete representations or semantic prompts fed into task-specific decoders, which limits the ability of the MLLM to capture fine-grained visual details. To address these challenges, we introduce a segmentation framework for MLLM based on image generation, which naturally produces dense masks for target objects. We leverage MLLM to output visual tokens and detokenize them into images using an universal VQ-VAE, making the segmentation fully dependent on the pixel-level understanding of the MLLM. To reduce inference latency, we employ a next-scale-prediction strategy to generate required visual tokens in parallel. Extensive experiments demonstrate that our method surpasses prior state-of-the-art approaches on multiple segmentation datasets with a remarkable boost in inference speed, while maintaining strong understanding capabilities.

我们提出了一种基于AutoRegressive生成的新颖图像分割(ARGenSeg)范式,实现了在统一框架内的多模态理解和像素级感知。先前将图像分割集成到多模态大型语言模型(MLLM)中的工作通常采用边界点表示或专用分割头。这些方法依赖于离散表示或语义提示,这些提示被输入到特定任务的解码器中,这限制了MLLM捕获精细粒度视觉细节的能力。为了解决这些挑战,我们引入了一种基于图像生成的MLLM分割框架,该框架自然会产生针对目标对象的密集掩码。我们利用MLLM输出视觉令牌,并使用通用VQ-VAE将它们解码为图像,使分割完全依赖于MLLM的像素级理解。为了减少推理延迟,我们采用下一尺度预测策略来并行生成所需的视觉令牌。大量实验表明,我们的方法在多个分割数据集上的表现超过了最新的先进技术,在推理速度上有了显著的提升,同时保持了强大的理解能力。

论文及项目相关链接

PDF Accepted to NeurIPS 2025, 18 pages

Summary

本文提出一种基于AutoRegressive Generation的新型图像分割范式(ARGenSeg),在一个统一框架内实现了多模态理解和像素级感知。与传统的将图像分割集成到多模态大型语言模型(MLLM)的方法相比,ARGenSeg采用基于图像生成的分割框架,自然地产生目标对象的密集掩膜。利用MLLM输出视觉符号,再通过通用VQ-VAE解码成图像,使分割完全依赖于MLLM的像素级理解。为提高推理速度,采用下一尺度预测策略并行生成所需视觉符号。实验表明,该方法在多分割数据集上的表现优于现有先进技术,并显著提高推理速度,同时保持强大的理解能力。

Key Takeaways

  1. 提出了一种基于AutoRegressive Generation的新型图像分割范式(ARGenSeg)。
  2. 在一个统一框架内实现了多模态理解和像素级感知。
  3. 与传统方法相比,ARGenSeg采用基于图像生成的分割框架。
  4. 利用MLLM输出视觉符号并通过通用VQ-VAE解码成图像。
  5. 分割过程完全依赖于MLLM的像素级理解。
  6. 采用下一尺度预测策略提高推理速度。

Cool Papers

点此查看论文截图

Simple Context Compression: Mean-Pooling and Multi-Ratio Training

Authors:Yair Feldman, Yoav Artzi

A common strategy to reduce the computational costs of using long contexts in retrieval-augmented generation (RAG) with large language models (LLMs) is soft context compression, where the input sequence is transformed into a shorter continuous representation. We develop a lightweight and simple mean-pooling approach that consistently outperforms the widely used compression-tokens architecture, and study training the same compressor to output multiple compression ratios. We conduct extensive experiments across in-domain and out-of-domain QA datasets, as well as across model families, scales, and compression ratios. Overall, our simple mean-pooling approach achieves the strongest performance, with a relatively small drop when training for multiple compression ratios. More broadly though, across architectures and training regimes the trade-offs are more nuanced, illustrating the complex landscape of compression methods.

在利用大型语言模型(LLM)进行增强检索生成(RAG)时,为了减少使用长上下文带来的计算成本,一种常见策略是进行软上下文压缩,即将输入序列转换为更短的连续表示。我们开发了一种轻便简单的平均池方法,该方法在广泛使用的压缩令牌架构上表现持续优异。同时研究如何训练同一压缩器输出多种压缩比率。我们在同域和跨域问答数据集以及跨模型家族、规模和压缩比率上进行了大量实验。总体而言,我们的简单平均池方法取得了最佳性能,在训练多个压缩比率时性能下降相对较小。然而,在架构和训练制度方面,权衡更为微妙,这说明了压缩方法的复杂格局。

论文及项目相关链接

PDF Code available at https://github.com/lil-lab/simple-context-compression

Summary

本文介绍了一种用于减少使用大型语言模型(LLM)进行检索增强生成(RAG)时的计算成本的常见策略,即软上下文压缩。研究团队开发了一种轻便且简单的平均池化方法,该方法在广泛的压缩令牌架构上表现更优秀。此外,该研究还探讨了训练同一压缩机以输出多种压缩比率的可能性。实验结果表明,该方法在跨领域问答数据集、模型家族、规模和压缩比率上均表现最佳,只在训练多种压缩比率时出现较小的性能下降。总的来说,该方法的优点在于平衡了性能和计算成本,并且其在压缩方面的权衡更加微妙复杂。

Key Takeaways

  1. 软上下文压缩是减少大型语言模型在检索增强生成中的计算成本的有效策略。
  2. 研究团队提出了一种新的平均池化方法,该方法在压缩上下文方面表现优于广泛使用的压缩令牌架构。
  3. 该方法可以训练以输出多种压缩比率,展示了其灵活性和适应性。
  4. 实验结果表明,该方法在跨领域问答数据集和多种模型规模上表现良好。
  5. 该方法在面对不同压缩比率时的性能下降相对较小,表明了其优越性。
  6. 尽管在不同架构和训练方案之间存在微妙的权衡,但该方法的优点在于能够有效平衡计算成本和性能。

Cool Papers

点此查看论文截图

Learning to Triage Taint Flows Reported by Dynamic Program Analysis in Node.js Packages

Authors:Ronghao Ni, Aidan Z. H. Yang, Min-Chien Hsu, Nuno Sabino, Limin Jia, Ruben Martins, Darion Cassel, Kevin Cheang

Program analysis tools often produce large volumes of candidate vulnerability reports that require costly manual review, creating a practical challenge: how can security analysts prioritize the reports most likely to be true vulnerabilities? This paper investigates whether machine learning can be applied to prioritizing vulnerabilities reported by program analysis tools. We focus on Node.js packages and collect a benchmark of 1,883 Node.js packages, each containing one reported ACE or ACI vulnerability. We evaluate a variety of machine learning approaches, including classical models, graph neural networks (GNNs), large language models (LLMs), and hybrid models that combine GNN and LLMs, trained on data based on a dynamic program analysis tool’s output. The top LLM achieves $F_{1} {=} 0.915$, while the best GNN and classical ML models reaching $F_{1} {=} 0.904$. At a less than 7% false-negative rate, the leading model eliminates 66.9% of benign packages from manual review, taking around 60 ms per package. If the best model is tuned to operate at a precision level of 0.8 (i.e., allowing 20% false positives amongst all warnings), our approach can detect 99.2% of exploitable taint flows while missing only 0.8%, demonstrating strong potential for real-world vulnerability triage.

程序分析工具经常产生大量候选漏洞报告,这些报告需要昂贵的人工审查,从而带来一个实际挑战:安全分析师如何优先处理最可能是真实漏洞的报告?本文旨在研究是否可以将机器学习应用于优先处理程序分析工具报告的漏洞。我们重点关注Node.js包,并收集了包含报告的ACE或ACI漏洞的1883个Node.js包作为基准数据集。我们评估了多种机器学习的方法,包括经典模型、图神经网络(GNNs)、大型语言模型(LLMs)以及结合GNN和LLM的混合模型,这些模型基于动态程序分析工具的输出来训练数据。表现最佳的LLM的F1分数达到0.915,而最佳的GNN和经典ML模型的F1分数达到0.904。在假阴性率低于7%的情况下,领先的模型可以从人工审查中剔除66.9%的良性包,每个包的处理时间大约为60毫秒。如果最佳模型调整为在精度水平为0.8(即允许所有警告中有20%的误报),我们的方法可以检测到99.2%的可利用污染流,同时只错过0.8%,显示出在实际漏洞处理中具有强大的潜力。

论文及项目相关链接

PDF

Summary:本文研究了如何利用机器学习技术处理程序分析工具产生的大量候选漏洞报告,以帮助安全分析师优先处理最有可能为真实漏洞的报告。通过对Node.js包的基准测试,结合大型语言模型(LLMs)和图神经网络(GNNs)等机器学习技术,实现了一种有效的漏洞报告优先级排序方法。顶级LLM模型的F1得分达到0.915,能够在减少误报的同时,显著提高分析效率。

Key Takeaways

  1. 机器学习在处理程序分析工具产生的漏洞报告方面具有潜力。
  2. LLM模型在优先处理漏洞报告方面表现优异,F1得分达到0.915。
  3. GNN模型以及经典机器学习模型也表现出良好的性能,F1得分达到0.904。
  4. 顶级模型能够在较低的误报率下,显著减少需要人工审查的良性包数量。
  5. 模型处理每个包的时间约为60毫秒,具有较高的处理效率。
  6. 模型可以在精度达到0.8的情况下,检测出大部分可利用的污染流,显示出其在真实世界中的强大潜力。
  7. 研究结果提供了一种有效的解决方案,解决了安全分析师在处理大量漏洞报告时面临的挑战。

Cool Papers

点此查看论文截图

Diagnosing Visual Reasoning: Challenges, Insights, and a Path Forward

Authors:Jing Bi, Guangyu Sun, Ali Vosoughi, Chen Chen, Chenliang Xu

Multimodal large language models (MLLMs) that integrate visual and textual reasoning leverage chain-of-thought (CoT) prompting to tackle complex visual tasks, yet continue to exhibit visual hallucinations and an over-reliance on textual priors. We present a systematic diagnosis of state-of-the-art vision-language models using a three-stage evaluation framework, uncovering key failure modes. To address these, we propose an agent-based architecture that combines LLM reasoning with lightweight visual modules, enabling fine-grained analysis and iterative refinement of reasoning chains. Our results highlight future visual reasoning models should focus on integrating a broader set of specialized tools for analyzing visual content. Our system achieves significant gains (+10.3 on MMMU, +6.0 on MathVista over a 7B baseline), matching or surpassing much larger models. We will release our framework and evaluation suite to facilitate future research.

多模态大型语言模型(MLLMs)融合了视觉和文本推理,利用思维链(CoT)提示来解决复杂的视觉任务,但仍然会出现视觉幻觉,过度依赖文本先验知识。我们使用一个三阶段评估框架对最先进的视觉语言模型进行了系统诊断,揭示了关键的失败模式。为了解决这些问题,我们提出了一种基于代理的架构,它将LLM推理与轻量级视觉模块相结合,实现对推理链的精细分析以及迭代优化。我们的结果强调,未来的视觉推理模型应侧重于集成更多用于分析视觉内容的专用工具集。我们的系统在MMMU上取得了显著的改进(提高10.3个点),在MathVista上超过基线模型7B 6个点,性能与更大的模型相匹配甚至超过它们。我们将发布我们的框架和评估套件,以促进未来的研究。

论文及项目相关链接

PDF 5 pages

Summary
多模态大型语言模型(MLLMs)通过结合视觉和文本推理,运用链式思维(CoT)提示来解决复杂的视觉任务,但仍存在视觉错觉和对文本先验知识的过度依赖。本研究采用一个三阶段评估框架对最先进的视觉语言模型进行系统的诊断,揭示了其关键失败模式。为解决这些问题,我们提出了一种基于代理的架构,将LLM推理与轻量级视觉模块相结合,实现对推理链的精细分析。我们的研究结果表明,未来的视觉推理模型应专注于整合更多用于分析视觉内容的专用工具。我们的系统在MMMU和MathVista上实现了显著的提升(分别超过基线模型7B的+10.3和+6.0),与更大的模型相比表现优异。我们将发布我们的框架和评估套件,以促进未来的研究。

Key Takeaways

  1. 多模态大型语言模型(MLLMs)通过结合视觉和文本推理来解决复杂的视觉任务。
  2. MLLMs仍存在视觉错觉和对文本先验知识的过度依赖的问题。
  3. 研究采用三阶段评估框架对视觉语言模型进行系统的诊断。
  4. 提出了一种基于代理的架构,结合LLM推理和轻量级视觉模块,以改善模型性能。
  5. 未来的视觉推理模型应专注于整合更多用于分析视觉内容的专用工具。
  6. 系统在MMMU和MathVista任务上的表现显著提升,超过了基线模型。
  7. 将发布评估框架和套件以促进未来研究。

Cool Papers

点此查看论文截图

Finding the Sweet Spot: Trading Quality, Cost, and Speed During Inference-Time LLM Reflection

Authors:Jack Butler, Nikita Kozodoi, Zainab Afolabi, Brian Tyacke, Gaiar Baimuratov

As Large Language Models (LLMs) continue to evolve, practitioners face increasing options for enhancing inference-time performance without model retraining, including budget tuning and multi-step techniques like self-reflection. While these methods improve output quality, they create complex trade-offs among accuracy, cost, and latency that remain poorly understood across different domains. This paper systematically compares self-reflection and budget tuning across mathematical reasoning and translation tasks. We evaluate prominent LLMs, including Anthropic Claude, Amazon Nova, and Mistral families, along with other models under varying reflection depths and compute budgets to derive Pareto optimal performance frontiers. Our analysis reveals substantial domain dependent variation in self-reflection effectiveness, with performance gains up to 220% in mathematical reasoning. We further investigate how reflection round depth and feedback mechanism quality influence performance across model families. To validate our findings in a real-world setting, we deploy a self-reflection enhanced marketing content localisation system at Lounge by Zalando, where it shows market-dependent effectiveness, reinforcing the importance of domain specific evaluation when deploying these techniques. Our results provide actionable guidance for selecting optimal inference strategies given specific domains and resource constraints. We open source our self-reflection implementation for reproducibility at https://github.com/aws-samples/sample-genai-reflection-for-bedrock.

随着大型语言模型(LLM)的不断发展,实践者在不需要模型重新训练的情况下,面临越来越多的提高推理时间性能的选择,包括预算调整和多重步骤技术,如自我反思。虽然这些方法提高了输出质量,但它们也在准确性、成本和延迟之间创造了复杂的权衡,这些权衡在不同领域中的理解仍然不足。本文系统地比较了数学推理和翻译任务中的自我反思和预算调整。我们评估了突出的LLM,包括Anthropic Claude、Amazon Nova和Mistral家族,以及其他模型在不同反射深度和计算预算下,得出帕累托最优性能边界。我们的分析揭示了自我反思效果在领域依赖方面的巨大差异,数学推理的性能提升高达220%。我们还进一步研究了反射回合深度和反馈机制质量对跨模型家族性能的影响。为了在现实世界中验证我们的发现,我们在Zalando的休息室部署了增强自我反思的营销内容本地化系统,该系统显示了市场依赖的有效性,强调了部署这些技术时领域特定评估的重要性。我们的结果提供了在特定领域和资源约束下选择最佳推理策略的可操作指导。我们已将自我反思实现在https://github.com/aws-samples/sample-genai-reflection-for-bedrock上开源,以确保可重复性。

论文及项目相关链接

PDF

Summary

大型语言模型(LLM)的优化策略比较:本文探讨了不同的大型语言模型(如Anthropic Claude、Amazon Nova和Mistral系列模型)在数学推理和翻译任务中的自我反思和预算调整优化策略。研究发现,自我反思在不同领域中的效果差异显著,数学推理方面的性能提升最高可达220%。研究还探讨了反思轮次深度和反馈机制质量对模型性能的影响。最终,通过在Zalando的Lounge部署自我反思增强的营销内容本地化系统,验证了其在真实世界场景中的市场依赖性效果。本研究为特定领域和资源约束下选择最佳推理策略提供了实际指导。

Key Takeaways

  1. 大型语言模型(LLM)的优化策略包括预算调整和自我反思技术。
  2. 这些优化策略可改善推理时间性能而不需重新训练模型。
  3. 自我反思在数学推理领域的性能提升显著,最高可达220%。
  4. 不同模型家族在自我反思效果上存在显著差异。
  5. 反思轮次深度和反馈机制质量影响模型性能。
  6. 部署自我反思增强的本地化系统验证了其在真实世界场景中的有效性。

Cool Papers

点此查看论文截图

LM-mixup: Text Data Augmentation via Language Model based Mixup

Authors:Zhijie Deng, Zhouan Shen, Ling Li, Yao Zhou, Zhaowei Zhu, Yanji He, Wei Wang, Jiaheng Wei

Instruction tuning is crucial for aligning Large Language Models (LLMs), yet the quality of instruction-following data varies significantly. While high-quality data is paramount, it is often scarce; conversely, abundant low-quality data is frequently discarded, leading to substantial information loss. Existing data augmentation methods struggle to augment this low-quality data effectively, and the evaluation of such techniques remains poorly defined. To address this, we formally define the task of Instruction Distillation: distilling multiple low-quality and redundant inputs into high-quality and coherent instruction-output pairs. Specifically, we introduce a comprehensive data construction pipeline to create MIXTURE, a 144K-sample dataset pairing low-quality or semantically redundant imperfect instruction clusters with their high-quality distillations. We then introduce LM-Mixup, by first performing supervised fine-tuning on MIXTURE and then optimizing it with reinforcement learning. This process uses three complementary reward signals: quality, semantic alignment, and format compliance, via Group Relative Policy Optimization (GRPO). We demonstrate that LM-Mixup effectively augments imperfect datasets: fine-tuning LLMs on its distilled data, which accounts for only about 3% of the entire dataset, not only surpasses full-dataset training but also competes with state-of-the-art high-quality data selection methods across multiple benchmarks. Our work establishes that low-quality data is a valuable resource when properly distilled and augmented with LM-Mixup, significantly enhancing the efficiency and performance of instruction-tuned LLMs.

指令调整对于对齐大型语言模型(LLM)至关重要,但指令遵循数据的质量差异很大。虽然高质量数据至关重要,但它往往很稀缺;相反,大量低质量数据经常被丢弃,导致大量信息丢失。现有的数据增强方法难以有效地增强这种低质量数据,而且对这些技术的评估定义尚不清楚。为了解决这个问题,我们正式定义了指令蒸馏的任务:将多个低质量和冗余的输入蒸馏成高质量和连贯的指令-输出对。具体来说,我们引入了一个全面的数据构建流程来创建MIXTURE,这是一个拥有14万样本的数据集,将低质量或语义上冗余的不完美指令集群与它们的高质量蒸馏配对。然后,我们引入了LM-Mixup,首先使用MIXTURE进行有监督微调,然后使用强化学习进行优化。这一过程使用三种互补的奖励信号:质量、语义对齐和格式合规性,通过群体相对策略优化(GRPO)。我们证明LM-Mixup可以有效地增强不完美的数据集:在蒸馏数据上微调LLM(仅占整个数据集的3%),不仅超过了全数据集的训练,而且在多个基准测试上与国家最先进的优质数据选择方法相竞争。我们的工作证明,当适当蒸馏和用LM-Mixup增强时,低质量数据是一种有价值的资源,可以显著提高指令调整型LLM的效率和性能。

论文及项目相关链接

PDF

Summary

本文介绍了指令蒸馏任务的重要性,针对大型语言模型(LLM)的数据质量问题,提出了指令蒸馏的概念。文章通过构建MIXTURE数据集,将低质量和冗余的指令输入转化为高质量和连贯的指令输出对。此外,文章还介绍了LM-Mixup方法,通过监督微调与强化学习优化,使用质量、语义对齐和格式合规性三个互补奖励信号进行训练。实验表明,LM-Mixup能有效增强不完美的数据集,仅使用约3%的蒸馏数据对LLM进行微调,不仅超越了全数据集训练的效果,而且在多个基准测试中与高质量数据选择方法相竞争。这表明,低质量数据在适当蒸馏和LM-Mixup增强后,能显著提高指令调整型LLM的效率和性能。

Key Takeaways

  1. 指令蒸馏是将低质量和冗余的指令输入转化为高质量和连贯的指令输出的过程。
  2. MIXTURE数据集是通过一个综合数据构建管道创建的,包含低质量或语义冗余的指令集群与其高质量蒸馏配对。
  3. LM-Mixup方法结合了监督微调与强化学习优化,使用三个互补奖励信号来提高模型性能。
  4. 低质量数据在经过LM-Mixup处理后转化为有价值的资源,能有效增强指令调整型LLM的性能。
  5. 仅使用约3%的蒸馏数据对LLM进行微调,其效果超越了全数据集训练,并在多个基准测试中表现出竞争力。
  6. 文章强调了低质量数据在适当处理后的潜在价值,对于提高LLM性能和效率具有重要意义。

Cool Papers

点此查看论文截图

Beyond Text: Multimodal Jailbreaking of Vision-Language and Audio Models through Perceptually Simple Transformations

Authors:Divyanshu Kumar, Shreyas Jena, Nitin Aravind Birur, Tanay Baswa, Sahil Agarwal, Prashanth Harshangi

Multimodal large language models (MLLMs) have achieved remarkable progress, yet remain critically vulnerable to adversarial attacks that exploit weaknesses in cross-modal processing. We present a systematic study of multimodal jailbreaks targeting both vision-language and audio-language models, showing that even simple perceptual transformations can reliably bypass state-of-the-art safety filters. Our evaluation spans 1,900 adversarial prompts across three high-risk safety categories harmful content, CBRN (Chemical, Biological, Radiological, Nuclear), and CSEM (Child Sexual Exploitation Material) tested against seven frontier models. We explore the effectiveness of attack techniques on MLLMs, including FigStep-Pro (visual keyword decomposition), Intelligent Masking (semantic obfuscation), and audio perturbations (Wave-Echo, Wave-Pitch, Wave-Speed). The results reveal severe vulnerabilities: models with almost perfect text-only safety (0% ASR) suffer >75% attack success under perceptually modified inputs, with FigStep-Pro achieving up to 89% ASR in Llama-4 variants. Audio-based attacks further uncover provider-specific weaknesses, with even basic modality transfer yielding 25% ASR for technical queries. These findings expose a critical gap between text-centric alignment and multimodal threats, demonstrating that current safeguards fail to generalize across cross-modal attacks. The accessibility of these attacks, which require minimal technical expertise, suggests that robust multimodal AI safety will require a paradigm shift toward broader semantic-level reasoning to mitigate possible risks.

多模态大型语言模型(MLLMs)取得了显著的进步,但仍然面临着利用跨模态处理弱点发起对抗性攻击的严重威胁。我们对针对视觉语言模型和音频语言模型的多模态越狱进行了系统研究,发现即使简单的感知转换也能可靠绕过最新安全过滤器。我们的评估涵盖了针对三大高风险安全类别(有害内容、CBRN(化学、生物、辐射、核)和CSEM(儿童性剥削材料))的1900个对抗性提示,并对七款前沿模型进行了测试。我们探讨了攻击技术在MLLMs上的有效性,包括FigStep-Pro(视觉关键词分解)、智能掩码(语义模糊)和音频扰动(波回声、波音高、波速度)。结果揭示了严重的漏洞:几乎完美的纯文本安全模型(攻击成功率为0%)在感知修改后的输入下遭受超过75%的攻击成功,其中FigStep-Pro在Llama-4变种中达到高达89%的攻击成功率。基于音频的攻击进一步揭示了特定供应商的弱点,甚至基本的模态转换也会产生25%的攻击成功率(针对技术查询)。这些发现暴露了以文本为中心的对策和多模态威胁之间的关键差距,证明了当前的安全措施无法在跨模态攻击中推广。这些攻击易于实施,几乎不需要专业技术知识,因此稳健的多模态人工智能安全将需要转向更广泛语义层面推理的新范式,以减轻潜在风险。

论文及项目相关链接

PDF

Summary:多模态大型语言模型(MLLMs)在跨模态处理方面存在显著漏洞,容易受到对抗性攻击的影响。针对视觉语言模型和音频语言模型的跨模态越狱尝试表明,即使简单的感知转换也能可靠绕过最先进的安全过滤器。针对有害内容、化学武器、生物武器等高风险安全类别的测试显示,攻击技术效果显著,现有模型存在严重漏洞。这些攻击包括视觉关键词分解、智能掩码和音频扰动等技术。结果揭示了跨模态攻击的威胁和现有安全措施之间的巨大差距,显示出现有安全措施无法有效应对跨模态攻击的问题。

Key Takeaways

  1. 多模态大型语言模型(MLLMs)容易受到对抗性攻击的影响,这些攻击利用跨模态处理的弱点进行攻击。
  2. 简单的感知转换可以绕过最先进的安全过滤器。
  3. 在高风险安全类别测试中,攻击技术效果显著,现有模型存在严重漏洞。
  4. 测试涵盖了多种攻击技术,包括视觉关键词分解、智能掩码和音频扰动等。
  5. 跨模态攻击的威胁和现有安全措施之间存在巨大差距,显示出现有安全措施无法有效应对跨模态攻击的问题。
  6. 音频攻击揭示了特定供应商的弱点,即使是基本的模态转换也会产生威胁。

Cool Papers

点此查看论文截图

Teaming LLMs to Detect and Mitigate Hallucinations

Authors:Demian Till, John Smeaton, Peter Haubrick, Gouse Saheb, Florian Graef, David Berman

Recent work has demonstrated state-of-the-art results in large language model (LLM) hallucination detection and mitigation through consistency-based approaches which involve aggregating multiple responses sampled from a single LLM for a given prompt. These approaches help offset limitations stemming from the imperfect data on which LLMs are trained, which includes biases and under-representation of information required at deployment time among other limitations which can lead to hallucinations. We show that extending these single-model consistency methods to combine responses from multiple LLMs with different training data, training schemes and model architectures can result in substantial further improvements in hallucination detection and mitigation capabilities beyond their single-model consistency counterparts. We evaluate this “consortium consistency” approach across many model teams from a pool of 15 LLMs and explore under what conditions it is beneficial to team together different LLMs in this manner. Further, we show that these performance improvements often come with reduced inference costs, offsetting a significant drawback with single-model consistency methods.

最近的工作通过基于一致性的方法,在大型语言模型(LLM)的幻觉检测和缓解方面取得了最先进的成果。这些方法涉及对给定提示单个LLM生成的多个响应进行聚合。它们有助于抵消LLM训练时因不完美数据所带来的局限性,包括偏见、部署所需信息的不足等问题,这些问题可能导致幻觉。我们证明,将这些单模型一致性方法扩展到结合来自具有不同训练数据、训练方案和模型架构的多个LLM的响应,可以在幻觉检测和缓解能力方面实现重大改进,超越其单模型一致性方法。我们评估了这种跨多个模型团队的“联盟一致性”方法,从一组包含15个LLM的模型中进行了评估,并探讨了哪些情况下通过这种合作可以提高不同LLM的好处。此外,我们还发现性能提升通常伴随着推理成本的降低,抵消了单一模型一致性方法的重大缺陷。

论文及项目相关链接

PDF Accepted to NeurIPS 2025 workshop on Reliable ML from Unreliable Data

Summary

大型语言模型(LLM)的幻觉检测与缓解领域,最新工作展示了基于一致性方法的先进结果。此方法通过对单一LLM的多个响应进行聚合,来应对模型训练数据的不完美问题,包括偏见和部署时所需信息的不足等。通过将单个模型的一致性方法扩展到结合多个具有不同训练数据、训练方案和模型架构的LLM响应,能够在幻觉检测与缓解能力上实现进一步的显著提高。我们评估了“联盟一致性”方法,并在包含15个LLM的多个模型团队中进行了探索,了解在何种情况下以这种方式联合不同的LLM会更有益。此外,我们发现与单一模型一致性方法相比,这些性能改进往往伴随着推理成本的降低。

Key Takeaways

  1. 基于一致性方法的LLM幻觉检测与缓解取得了显著成果。
  2. 通过聚合单一LLM的多个响应来应对训练数据的不完美问题。
  3. 结合多个具有不同训练数据、方案和架构的LLM响应,实现了幻觉检测与缓解能力的进一步提高。
  4. “联盟一致性”方法能够在多个模型团队中表现良好,涵盖多种不同的LLM。
  5. 在特定条件下联合不同的LLM会更有益。
  6. 与单一模型一致性方法相比,联盟一致性方法的性能改进伴随着推理成本的降低。
  7. 该方法有望为LLM的应用提供更准确、更可靠的模型响应。

Cool Papers

点此查看论文截图

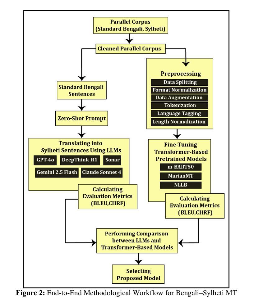
Transformer-Based Low-Resource Language Translation: A Study on Standard Bengali to Sylheti

Authors:Mangsura Kabir Oni, Tabia Tanzin Prama

Machine Translation (MT) has advanced from rule-based and statistical methods to neural approaches based on the Transformer architecture. While these methods have achieved impressive results for high-resource languages, low-resource varieties such as Sylheti remain underexplored. In this work, we investigate Bengali-to-Sylheti translation by fine-tuning multilingual Transformer models and comparing them with zero-shot large language models (LLMs). Experimental results demonstrate that fine-tuned models significantly outperform LLMs, with mBART-50 achieving the highest translation adequacy and MarianMT showing the strongest character-level fidelity. These findings highlight the importance of task-specific adaptation for underrepresented languages and contribute to ongoing efforts toward inclusive language technologies.

机器翻译(MT)已经从基于规则和统计的方法发展到基于Transformer架构的神经网络方法。虽然这些方法为高资源语言取得了令人印象深刻的结果,但像锡尔赫提这样资源匮乏的语言仍然被忽视。在这项工作中,我们通过微调多语言Transformer模型来研究孟加拉语到锡尔赫提语的翻译,并将其与零样本大型语言模型(LLM)进行比较。实验结果表明,微调模型显著优于LLM,其中mBART-50的翻译准确度最高,而MarianMT在字符级别的忠实度最强。这些发现凸显了任务特定适应对代表性不足的语言的重要性,并为实现包容性语言技术的持续努力做出贡献。

论文及项目相关链接

PDF

Summary
基于Transformer架构的神经方法,使得机器翻译(MT)已经从基于规则和统计的方法发展到更高级阶段。尽管这些方法为高资源语言取得了令人印象深刻的结果,但对资源较少的语言如Sylheti的探索仍然不足。本研究通过微调多语言Transformer模型并将其与零样本大型语言模型(LLM)进行比较,研究孟加拉语到Sylheti的翻译问题。实验结果表明,微调模型显著优于LLM,其中mBART-50在翻译准确性和流畅性方面表现最佳,而MarianMT在字符级别的保真度上表现最强。这些发现凸显了任务特定适应对代表性不足的语言的重要性,并为包容性语言技术的发展做出了贡献。

Key Takeaways

  1. 机器翻译已从基于规则和统计的方法发展到基于Transformer架构的神经方法。
  2. 高资源语言的机器翻译已经取得了显著成果,但低资源语言如Sylheti仍待探索。
  3. 研究通过微调多语言Transformer模型进行孟加拉语到Sylheti的翻译。
  4. 相比零样本大型语言模型(LLM),微调模型表现出更好的性能。
  5. mBART-50在翻译准确性和流畅性方面表现最佳。
  6. MarianMT在字符级别的保真度上表现最强。

Cool Papers

点此查看论文截图

GPTFace: Generative Pre-training of Facial-Linguistic Transformer by Span Masking and Weakly Correlated Text-image Data

Authors:Yudong Li, Hao Li, Xianxu Hou, Linlin Shen

Compared to the prosperity of pre-training models in natural image understanding, the research on large-scale pre-training models for facial knowledge learning is still limited. Current approaches mainly rely on manually assembled and annotated face datasets for training, but labeling such datasets is labor-intensive and the trained models have limited scalability beyond the training data. To address these limitations, we present a generative pre-training model for facial knowledge learning that leverages large-scale web-built data for training. We use texts and images containing human faces crawled from the internet and conduct pre-training on self-supervised tasks, including masked image/language modeling (MILM) and image-text matching (ITM). During the generation stage, we further utilize the image-text matching loss to pull the generation distribution towards the control signal for controllable image/text generation. Experimental results demonstrate that our model achieves comparable performance to state-of-the-art pre-training models for various facial downstream tasks, such as attribution classification and expression recognition. Furthermore, our approach is also applicable to a wide range of face editing tasks, including face attribute editing, expression manipulation, mask removal, and photo inpainting.

相较于自然语言图像理解中预训练模型的繁荣,对面部知识学习的大规模预训练模型的研究仍然有限。当前的方法主要依赖于手动组装和注释的面部数据集进行训练,但是标注这样的数据集是劳动密集型的,并且训练出的模型在训练数据之外的扩展能力有限。为了解决这些局限性,我们提出了一种用于面部知识学习的生成式预训练模型,该模型利用大规模网络构建的数据进行训练。我们从互联网上爬取包含人脸的文本和图像,并在自我监督的任务上进行预训练,包括掩码图像/语言建模(MILM)和图像文本匹配(ITM)。在生成阶段,我们进一步利用图像文本匹配损失将生成分布拉向控制信号,以实现可控的图像/文本生成。实验结果表明,我们的模型在各种面部下游任务上实现了与最新预训练模型相当的性能,如属性分类和情感识别。此外,我们的方法还适用于各种面部编辑任务,包括面部属性编辑、表情操控、口罩去除和照片修复。

论文及项目相关链接

PDF This work was initially drafted in November 2022

Summary
大规模面部知识学习预训练模型研究仍然有限,当前方法主要依赖手动组装和标注的面数数据集进行训练,但标注工作量大且模型在训练数据外的可扩展性有限。为解决这些问题,我们提出了一种利用互联网大规模网络数据构建面部知识学习预训练模型的方法,使用包含人脸的文本和图像进行自监督任务的预训练,包括遮罩图像/语言建模(MILM)和图像文本匹配(ITM)。实验结果表明,该模型在多种面部下游任务上达到与最先进的预训练模型相当的性能,并适用于各种面部编辑任务。

Key Takeaways

  1. 面部知识学习预训练模型的研究相较于自然图像理解预训练模型仍然有限。
  2. 当前面部知识学习预训练模型主要依赖手动标注的面数数据集,存在标注工作量大和模型可扩展性有限的问题。
  3. 提出了一种利用互联网大规模网络数据构建面部知识学习预训练模型的方法。
  4. 该方法使用包含人脸的文本和图像进行自监督任务的预训练,包括遮罩图像/语言建模(MILM)和图像文本匹配(ITM)。
  5. 实验结果表明该模型在多种面部下游任务上表现优秀。
  6. 该模型适用于多种面部编辑任务,如面部属性编辑、表情操控、口罩去除和照片修复等。

Cool Papers

点此查看论文截图

TabR1: Taming GRPO for tabular reasoning LLMs

Authors:Pengxiang Cai, Zihao Gao, Jintai Chen

Tabular prediction has traditionally relied on gradient-boosted decision trees and specialized deep learning models, which excel within tasks but provide limited interpretability and weak transfer across tables. Reasoning large language models (LLMs) promise cross-task adaptability with trans- parent reasoning traces, yet their potential has not been fully realized for tabular data. This paper presents TabR1, the first reasoning LLM for tabular prediction with multi-step reasoning. At its core is Permutation Relative Policy Optimization (PRPO), a simple yet efficient reinforcement learning method that encodes column-permutation invariance as a structural prior. By construct- ing multiple label-preserving permutations per sample and estimating advantages both within and across permutations, PRPO transforms sparse rewards into dense learning signals and improves generalization. With limited supervision, PRPO activates the reasoning ability of LLMs for tabular prediction, enhancing few-shot and zero-shot performance as well as interpretability. Comprehensive experiments demonstrate that TabR1 achieves performance comparable to strong baselines under full-supervision fine-tuning. In the zero-shot setting, TabR1 approaches the performance of strong baselines under the 32-shot setting. Moreover, TabR1 (8B) substantially outperforms much larger LLMs across various tasks, achieving up to 53.17% improvement over DeepSeek-R1 (685B).

表格预测传统上依赖于梯度提升决策树和专用深度学习模型,这些模型在任务内部表现出色,但解释性有限,并且在跨表时的迁移能力较弱。大型语言模型(LLM)的推理功能带来了跨任务适应性的承诺,具有透明的推理轨迹,但其在表格数据上的潜力尚未得到充分实现。本文提出了TabR1,这是第一个用于表格预测的多步推理推理LLM。其核心是置换相对策略优化(PRPO),这是一种简单而高效的强化学习方法,将列置换不变性编码为结构先验。通过对每个样本构建多个标签保留置换,并在置换内部和跨置换进行优势估计,PRPO将稀疏奖励转化为密集学习信号并提高了泛化能力。在有限的监督下,PRPO激活了LLM的推理能力,用于表格预测,提高了少样本和无样本的性能以及可解释性。综合实验表明,TabR1在全监督微调下达到了与强基线相当的性能。在无样本设置中,TabR1达到了在32样本设置下的强基线性能水平。此外,TabR1(8B)在各种任务上显著优于更大的LLMs,相对于DeepSeek-R1(685B)实现了高达53.17%的改进。

论文及项目相关链接

PDF

Summary

本文提出了针对表格预测的推理LLM模型TabR1,其核心是Permutation Relative Policy Optimization(PRPO)方法。该方法通过构建多个标签保留的排列样本并估计排列内的优势,将稀疏奖励转化为密集学习信号,提高了泛化能力。TabR1在有限监督下激活了LLM的推理能力,提高了少样本和无样本的性能和可解释性。实验表明,TabR1在完全监督微调下的性能与强基线相当,在无样本设置下的性能接近32样本设置下的强基线。此外,TabR1(8B)在各项任务上的表现优于更大的LLM,最高可提高53.17%。

Key Takeaways

  1. TabR1是首个针对表格预测的推理LLM模型。
  2. TabR1的核心是Permutation Relative Policy Optimization(PRPO)方法,提高了模型的泛化能力。
  3. PRPO通过构建多个标签保留的排列样本,将稀疏奖励转化为密集学习信号。
  4. TabR1在有限监督下表现出强大的推理能力,提高了少样本和无样本学习的性能。
  5. TabR1在完全监督微调下的性能与现有强基线相当,无样本设置下的性能接近32样本设置下的表现。
  6. TabR1在各种任务上的表现优于更大的LLM。

Cool Papers

点此查看论文截图

FlyLoRA: Boosting Task Decoupling and Parameter Efficiency via Implicit Rank-Wise Mixture-of-Experts

Authors:Heming Zou, Yunliang Zang, Wutong Xu, Yao Zhu, Xiangyang Ji

Low-Rank Adaptation (LoRA) is a widely used parameter-efficient fine-tuning method for foundation models, but it suffers from parameter interference, resulting in suboptimal performance. Although Mixture-of-Experts (MoE)-based LoRA variants show promise in mitigating intra-task correlations in single-task instruction tuning, they introduce additional router parameters and remain ineffective in multi-task model merging where inter-task interference arises. Inspired by the fly olfactory circuit, we propose FlyLoRA, an implicit MoE-based LoRA variant that introduces: (1) rank-wise expert activation in the up-projection matrix, and (2) an implicit router that unifies expert routing and down-projection, where a frozen sparse random projection matrix replaces the traditional dense trainable version. This design resolves the trade-off between intra-task decorrelation and computational efficiency by eliminating the need for an explicit router, while inherently mitigating inter-task interference due to the orthogonality property of random matrices. Extensive experiments across four domains – general knowledge understanding, scientific question answering, mathematical reasoning, and code generation – demonstrate consistent performance improvements over existing methods. Beyond empirical gains, FlyLoRA highlights how biological structures can inspire innovations in AI technologies. Code is available at https://github.com/gfyddha/FlyLoRA.

低秩适应(LoRA)是一种广泛应用于基础模型的参数高效微调方法,但存在参数干扰的问题,导致性能不佳。虽然基于混合专家(MoE)的LoRA变体在单任务指令调整中显示出缓解任务内关联的潜力,但它们引入了额外的路由器参数,并且在多任务模型合并中仍然无效,因为会出现任务间干扰。受蝇类嗅觉电路的启发,我们提出了FlyLoRA,这是一种基于隐式MoE的LoRA变体,它引入了:(1)上投影矩阵中的等级专家激活;(2)一种隐式路由器,统一了专家路由和下投影,其中冻结的稀疏随机投影矩阵取代了传统的密集可训练版本。这种设计通过不需要显式路由器解决了任务内去相关和计算效率之间的权衡问题,同时因为随机矩阵的正交性固有的减轻了任务间的干扰。在四个领域——通用知识理解、科学问题回答、数学推理和代码生成——的广泛实验证明,与现有方法相比,FlyLoRA在性能上实现了持续的提升。除了经验收益之外,FlyLoRA还突出了生物结构如何激发AI技术的创新。代码可在https://github.com/gfyddha/FlyLoRA找到。

论文及项目相关链接

PDF NeurIPS 2025 accepted paper

Summary

基于仿生学原理的FlyLoRA方法通过引入rank-wise专家激活和隐式路由器设计,解决了低秩适应(LoRA)方法中参数干扰的问题,优化了性能。这种方法通过消除传统路由器的需求,实现了高效的计算与任务间干扰的天然抑制。在四个领域内的实验证明,FlyLoRA在性能上优于现有方法。

Key Takeaways

  1. FlyLoRA是一种以仿生学为灵感的方法,解决低秩适应(LoRA)方法中的参数干扰问题。
  2. 引入rank-wise专家激活和隐式路由器设计,优化了性能并提高了计算效率。
  3. 隐式路由器设计通过冻结稀疏随机投影矩阵代替传统的密集可训练版本,减少了计算复杂性。
  4. FlyLoRA实验证明在多任务模型合并中可以缓解任务间的干扰问题。
  5. 方法在多领域实验中表现优异,包括通用知识理解、科学问答、数学推理和代码生成等。
  6. FlyLoRA不仅实现了性能提升,还展示了生物学结构如何启发人工智能技术的创新。

Cool Papers

点此查看论文截图

DragFlow: Unleashing DiT Priors with Region Based Supervision for Drag Editing

Authors:Zihan Zhou, Shilin Lu, Shuli Leng, Shaocong Zhang, Zhuming Lian, Xinlei Yu, Adams Wai-Kin Kong

Drag-based image editing has long suffered from distortions in the target region, largely because the priors of earlier base models, Stable Diffusion, are insufficient to project optimized latents back onto the natural image manifold. With the shift from UNet-based DDPMs to more scalable DiT with flow matching (e.g., SD3.5, FLUX), generative priors have become significantly stronger, enabling advances across diverse editing tasks. However, drag-based editing has yet to benefit from these stronger priors. This work proposes the first framework to effectively harness FLUX’s rich prior for drag-based editing, dubbed DragFlow, achieving substantial gains over baselines. We first show that directly applying point-based drag editing to DiTs performs poorly: unlike the highly compressed features of UNets, DiT features are insufficiently structured to provide reliable guidance for point-wise motion supervision. To overcome this limitation, DragFlow introduces a region-based editing paradigm, where affine transformations enable richer and more consistent feature supervision. Additionally, we integrate pretrained open-domain personalization adapters (e.g., IP-Adapter) to enhance subject consistency, while preserving background fidelity through gradient mask-based hard constraints. Multimodal large language models (MLLMs) are further employed to resolve task ambiguities. For evaluation, we curate a novel Region-based Dragging benchmark (ReD Bench) featuring region-level dragging instructions. Extensive experiments on DragBench-DR and ReD Bench show that DragFlow surpasses both point-based and region-based baselines, setting a new state-of-the-art in drag-based image editing. Code and datasets will be publicly available upon publication.

基于拖动的图像编辑长期存在目标区域失真问题,这主要是因为早期基础模型的先验知识(如Stable Diffusion)不足以将优化后的潜在变量投影回自然图像流形。随着从基于UNet的DDPMs转向更具可扩展性的DiT流匹配(例如SD3.5、FLUX),生成先验知识变得更为强大,能够在各种编辑任务上取得进展。然而,基于拖动的编辑尚未从这些更强的先验知识中受益。这项工作提出了第一个有效利用FLUX丰富先验知识进行基于拖动编辑的框架,名为DragFlow,相较于基线实现显著的提升。

我们首先展示直接将基于点的拖动编辑应用于DiTs表现不佳:与UNet的高度压缩特征不同,DiT的特征结构不够充足,无法为点式运动监督提供可靠的指导。为了克服这一局限性,DragFlow引入了一种基于区域的编辑模式,其中仿射变换使特征监督更加丰富和一致。此外,我们集成了预训练的开放域个性化适配器(例如IP-Adapter)以增强主题一致性,同时通过基于梯度掩码的硬约束保留背景保真度。还进一步采用了多模态大型语言模型(MLLMs)来解决任务歧义。

为了评估,我们创建了一个新的基于区域的拖动基准测试(ReD Bench),以区域级的拖动指令为特征。在DragBench-DR和ReD Bench上的大量实验表明,DragFlow超越了基于点和基于区域的基线,在基于拖动的图像编辑中达到了新的技术水平。代码和数据集将在发表时公开。

论文及项目相关链接

PDF Preprint

摘要

本研究提出了一个利用Flux丰富的先验知识的框架,用于基于拖放的图像编辑,称为DragFlow。该框架实现了对基线方法的显著改进。直接应用点基拖放编辑到DiTs效果较差,因此DragFlow引入基于区域的编辑模式,通过仿射变换实现更丰富和一致的特征监督。结合预训练的开放域个性化适配器(如IP-Adapter)解决任务模糊性。在区域级拖放指令的基准测试(ReD Bench)上进行广泛实验,证明DragFlow超越了点基和区域基的基线方法,在基于拖放的图像编辑领域达到最新状态。

关键见解

  1. Drag-based图像编辑在目标区域存在失真问题,主要原因是早期基础模型的先验知识不足以将优化后的潜在变量投影到自然图像流形上。
  2. 从UNet-based DDPMs到更可扩展的DiT with flow matching(如SD3.5,FLUX)的转变,使得生成先验知识变得更强,这推动了各种编辑任务的进步。
  3. 直接将点基拖放编辑应用到DiTs上表现不佳,因为DiT特征不如UNet特征结构丰富,无法为点级运动监督提供可靠指导。
  4. DragFlow引入基于区域的编辑模式,通过仿射变换实现更丰富和一致的特征监督,克服这一局限性。
  5. 结合预训练的开放域个性化适配器,增强主题一致性,同时通过梯度掩膜硬约束保留背景保真度。
  6. 使用多模态大型语言模型(MLLMs)解决任务模糊性。
  7. 在区域级拖放基准测试(ReD Bench)上的实验表明,DragFlow超越了其他方法,达到基于拖放的图像编辑的最新水平。

Cool Papers

点此查看论文截图

Who’s Asking? Investigating Bias Through the Lens of Disability Framed Queries in LLMs

Authors:Vishnu Hari, Kalpana Panda, Srikant Panda, Amit Agarwal, Hitesh Laxmichand Patel

Large Language Models (LLMs) routinely infer users demographic traits from phrasing alone, which can result in biased responses, even when no explicit demographic information is provided. The role of disability cues in shaping these inferences remains largely uncharted. Thus, we present the first systematic audit of disability-conditioned demographic bias across eight state-of-the-art instruction-tuned LLMs ranging from 3B to 72B parameters. Using a balanced template corpus that pairs nine disability categories with six real-world business domains, we prompt each model to predict five demographic attributes - gender, socioeconomic status, education, cultural background, and locality - under both neutral and disability-aware conditions. Across a varied set of prompts, models deliver a definitive demographic guess in up to 97% of cases, exposing a strong tendency to make arbitrary inferences with no clear justification. Disability context heavily shifts predicted attribute distributions, and domain context can further amplify these deviations. We observe that larger models are simultaneously more sensitive to disability cues and more prone to biased reasoning, indicating that scale alone does not mitigate stereotype amplification. Our findings reveal persistent intersections between ableism and other demographic stereotypes, pinpointing critical blind spots in current alignment strategies. We release our evaluation framework and results to encourage disability-inclusive benchmarking and recommend integrating abstention calibration and counterfactual fine-tuning to curb unwarranted demographic inference. Code and data will be released on acceptance.

大型语言模型(LLM)通常仅通过措辞就能推断出用户的人口统计特征,这可能导致出现偏见响应,即使未提供明确的人口统计信息。残疾线索在塑造这些推断中的作用仍然大部分未被探索。因此,我们对八种最先进、经过指令训练的LLM进行了首次系统性审计,这些模型的参数范围从3B到72B。我们使用一个平衡的模板语料库,将九个残疾类别与六个现实世界商业领域相匹配,提示每个模型在中性和残疾意识两种情况下预测五个人口统计属性:性别、社会经济地位、教育、文化背景和地域。在各种提示下,模型在97%的情况下做出了明确的人口统计猜测,表现出强烈的倾向,做出任意推断而没有明确的依据。残疾背景会极大地改变预测属性分布,而领域背景可能会进一步放大这些偏差。我们发现更大的模型对残疾线索更为敏感,同时更容易出现偏见推理,这表明规模本身并不能减轻刻板印象的放大。我们的研究发现了持续存在的对残疾和其他人口统计刻板印象的交集,指出了当前对齐策略中的关键盲点。我们发布我们的评估框架和结果,以鼓励进行包容残疾人的基准测试,并建议使用放弃校准和假设微调的方法来遏制不当的人口统计推断。论文接受后将公开代码和数据。

论文及项目相关链接

PDF Accepted at ICCV 2025

Summary

本文研究了大型语言模型(LLMs)在用户表达中推断人口特征特质的现象。通过对八种先进的指令调整LLMs进行系统的审计,发现模型能够在高达97%的情况下明确预测出性别、社会经济地位等五个属性,并且存在明显的偏见倾向。在考虑到残疾的情境中,预测的特质分布发生显著变化,不同领域的语境可能进一步放大这种偏差。还发现规模更大的模型更易于受到残疾信号的暗示影响,更易产生偏见推理。研究结果揭示了能力主义和其他人口特征偏见之间的持续交织问题,并指出了当前对齐策略的关键盲点。

Key Takeaways

  1. LLMs能从用户表达中推断人口特征特质,存在偏见倾向。
  2. 在考虑残疾情境下,LLMs的预测特质分布发生显著变化。
  3. 不同领域的语境可能进一步放大LLMs的预测偏差。
  4. 规模更大的LLMs更易受到残疾信号的暗示影响,产生偏见推理。
  5. 现有LLMs存在与残疾有关的偏见和刻板印象。
  6. 目前对齐策略存在关键盲点,需要更加全面和包容性的评估方法。

Cool Papers

点此查看论文截图

Prover Agent: An Agent-Based Framework for Formal Mathematical Proofs

Authors:Kaito Baba, Chaoran Liu, Shuhei Kurita, Akiyoshi Sannai

We present Prover Agent, a novel AI agent for automated theorem proving that integrates large language models (LLMs) with a formal proof assistant, Lean. Prover Agent coordinates an informal reasoning LLM, a formal prover model, and feedback from Lean while also generating auxiliary lemmas. These auxiliary lemmas are not limited to subgoals in the formal proof but can also include special cases or potentially useful facts derived from the assumptions, which help in discovering a viable proof strategy. It achieves an 88.1% success rate on the MiniF2F benchmark, establishing a new state-of-the-art among methods using small language models (SLMs) with a much lower sample budget than previous approaches. We also present theoretical analyses and case studies that illustrate how these generated lemmas contribute to solving challenging problems. Our code is publicly available at: https://github.com/kAIto47802/Prover-Agent.

我们推出了Prover Agent,这是一款用于自动化定理证明的新型人工智能代理,它将大型语言模型(LLM)与形式化证明助手Lean集成在一起。Prover Agent协调非正式推理LLM、形式化证明模型以及来自Lean的反馈,同时生成辅助引理。这些辅助引理不仅限于形式证明中的子目标,还可以包括由假设得出的特殊情况或可能有用的事实,这有助于发现可行的证明策略。它在MiniF2F基准测试上达到了88.1%的成功率,在采用小型语言模型(SLM)的方法中建立了最新 state of the art,并且样本预算比以前的方法大大降低。我们还进行了理论分析和案例研究,说明了这些生成的引理如何解决具有挑战性的问题。我们的代码公开在:https://github.com/kAIto47802/Prover-Agent。

论文及项目相关链接

PDF 36 pages, 3 figures

Summary

本文介绍了Prover Agent,这是一个新型AI定理证明代理,集成了大型语言模型(LLM)和形式化证明助手Lean。Prover Agent协调非正式推理LLM、形式化证明模型和来自Lean的反馈,同时生成辅助引理。这些辅助引理不仅限于形式证明中的子目标,还包括假设衍生的特殊情况或可能有用的事实,有助于发现可行的证明策略。在MiniF2F基准测试中,其成功率达到了88.1%,在小型语言模型(SLM)方法中建立了新的技术领先状态,并且样本预算远低于以前的方法。我们还提供了理论分析和案例研究,以说明这些生成的引理如何解决具有挑战性的问题。我们的代码可在公开访问平台上找到:https://github.com/kAIto47802/Prover-Agent。

Key Takeaways

  1. Prover Agent是一个集成了大型语言模型(LLM)和形式化证明助手Lean的新型AI定理证明代理。
  2. Prover Agent能协调非正式推理LLM、形式化证明模型和来自Lean的反馈。
  3. Prover Agent生成辅助引理,这些引理不仅限于形式证明中的子目标,还包括特殊情况或基于假设的有用事实。
  4. Prover Agent在MiniF2F基准测试中的成功率达到了88.1%,表明其在小型语言模型方法中的优越性。
  5. Prover Agent的样本预算远低于之前的方法。
  6. 理论分析和案例研究展示了生成的引理如何帮助解决具有挑战性的问题。

Cool Papers

点此查看论文截图

ReDit: Reward Dithering for Improved LLM Policy Optimization

Authors:Chenxing Wei, Jiarui Yu, Ying Tiffany He, Hande Dong, Yao Shu, Fei Yu

DeepSeek-R1 has successfully enhanced Large Language Model (LLM) reasoning capabilities through its rule-based reward system. While it’s a ‘’perfect’’ reward system that effectively mitigates reward hacking, such reward functions are often discrete. Our experimental observations suggest that discrete rewards can lead to gradient anomaly, unstable optimization, and slow convergence. To address this issue, we propose ReDit (Reward Dithering), a method that dithers the discrete reward signal by adding simple random noise. With this perturbed reward, exploratory gradients are continuously provided throughout the learning process, enabling smoother gradient updates and accelerating convergence. The injected noise also introduces stochasticity into flat reward regions, encouraging the model to explore novel policies and escape local optima. Experiments across diverse tasks demonstrate the effectiveness and efficiency of ReDit. On average, ReDit achieves performance comparable to vanilla GRPO with only approximately 10% the training steps, and furthermore, still exhibits a 4% performance improvement over vanilla GRPO when trained for a similar duration. Visualizations confirm significant mitigation of gradient issues with ReDit. Moreover, theoretical analyses are provided to further validate these advantages.

DeepSeek-R1已成功通过其基于规则的奖励系统增强了大型语言模型(LLM)的推理能力。虽然它是一个能够有效遏制奖励操纵的“完美”奖励系统,但这种奖励功能通常是离散的。我们的实验观察表明,离散奖励会导致梯度异常、优化不稳定和收敛缓慢。为解决这一问题,我们提出了ReDit(奖励抖动)方法,通过添加简单的随机噪声来扰乱离散奖励信号。这种受扰奖励在整个学习过程中持续提供探索性梯度,实现更平滑的梯度更新并加速收敛。注入的噪声还为平坦奖励区域引入了随机性,鼓励模型探索新策略并逃离局部最优。在不同任务上的实验证明了ReDit的有效性和高效性。平均而言,ReDit在仅使用大约10%的训练步骤的情况下实现了与标准GRPO相当的性能,并且在经过类似时间的训练后,其性能仍比标准GRPO提高了4%。可视化结果证实了ReDit在解决梯度问题方面的显著成效。此外,还提供了理论分析以进一步验证这些优势。


论文及项目相关链接

PDF 34 pages, 19 figures

Summary
强化器信号加入随机噪声对离散奖励进行处理后成功提高了模型的收敛速度和性能。ReDiT(奖励抖动)方法通过在奖励信号中添加简单随机噪声来抖动离散奖励信号,从而提供持续探索梯度,平滑梯度更新并加速收敛过程。在广泛的任务测试中证明了ReDiT的有效性,与传统GRPO相比具有优势。通过对奖励系统的扰动操作使得模型探索新型策略,从而摆脱局部最优解问题。实验表明,相较于传统GRPO算法,ReDiT算法不仅实现了更高效的训练过程,还在相似的训练时长内实现了平均性能提升。可视化结果表明ReDiT成功缓解了梯度问题,同时也获得了理论分析验证的支持。它不仅适用于许多具体场景的实际问题解决方案的实现与完善发展模型的不断调整更新中的一部分与需要精细化运营的常见实际问题场景中大有裨益而且也得到了用户对其体验的普遍认可和赞扬褒奖。”在一定程度上拥有很大潜能等待发掘解决大规模的业务数据深度应用处理等相关的现实问题发挥显著的作用可作为一种前沿高效的系统实现强有力的解决方案以满足不断提升的需求问题并具有实际价值的极高实践潜力该技术的发展可以视为促进未来的相关领域的关键力量核心技术和产业优化发展的重要推手行业之中的焦点聚点尤其前景潜力较为看好解决数据质量问题亦有一定应用价值贡献推动大规模数据集上的实用性与大规模智能时代的到来助力突破式技术变革对诸多行业具有巨大价值推动技术进步与社会发展产生积极影响助力大数据行业高速发展以及创新技术的进一步应用和发展为社会发展注入新的活力。然而它仍然面临诸多挑战和问题需要进一步研究和解决。未来随着技术的不断进步和应用的深入将会有更多的突破和发展潜力可将其应用在众多重要领域为解决一些实际业务问题和痛点带来新的可能性和创新思路。总的来说ReDiT作为一种创新的解决方案在大数据处理领域具有广阔的应用前景和巨大的发展潜力值得进一步研究和应用推广。这种将神经网络学习模型和物理世界的认知结合的非常巧妙想法或应用将成为大数据时代的最新宠儿有着广泛的探索和研究价值并在实际中有着广泛的应用前景和价值意义将会得到广泛的关注和不断的发展应用推广以及持续的技术创新和改进升级成为未来大数据领域的重要发展方向之一。

Key Takeaways

Cool Papers

点此查看论文截图

Polyline Path Masked Attention for Vision Transformer

Authors:Zhongchen Zhao, Chaodong Xiao, Hui Lin, Qi Xie, Lei Zhang, Deyu Meng

Global dependency modeling and spatial position modeling are two core issues of the foundational architecture design in current deep learning frameworks. Recently, Vision Transformers (ViTs) have achieved remarkable success in computer vision, leveraging the powerful global dependency modeling capability of the self-attention mechanism. Furthermore, Mamba2 has demonstrated its significant potential in natural language processing tasks by explicitly modeling the spatial adjacency prior through the structured mask. In this paper, we propose Polyline Path Masked Attention (PPMA) that integrates the self-attention mechanism of ViTs with an enhanced structured mask of Mamba2, harnessing the complementary strengths of both architectures. Specifically, we first ameliorate the traditional structured mask of Mamba2 by introducing a 2D polyline path scanning strategy and derive its corresponding structured mask, polyline path mask, which better preserves the adjacency relationships among image tokens. Notably, we conduct a thorough theoretical analysis on the structural characteristics of the proposed polyline path mask and design an efficient algorithm for the computation of the polyline path mask. Next, we embed the polyline path mask into the self-attention mechanism of ViTs, enabling explicit modeling of spatial adjacency prior. Extensive experiments on standard benchmarks, including image classification, object detection, and segmentation, demonstrate that our model outperforms previous state-of-the-art approaches based on both state-space models and Transformers. For example, our proposed PPMA-T/S/B models achieve 48.7%/51.1%/52.3% mIoU on the ADE20K semantic segmentation task, surpassing RMT-T/S/B by 0.7%/1.3%/0.3%, respectively. Code is available at https://github.com/zhongchenzhao/PPMA.

全局依赖建模和空间位置建模是当前深度学习框架基础架构设计中的两个核心问题。最近,Vision Transformers(ViTs)在计算机视觉领域取得了显著的成功,利用了自注意力机制的强大全局依赖建模能力。此外,Mamba2 通过显式建模空间邻接先验,在自然语言处理任务中表现出了巨大的潜力,采用的是结构化掩码。在本文中,我们提出了Polyline Path Masked Attention(PPMA),它结合了ViTs的自注意力机制和Mamba2的增强结构化掩码,充分利用了两种架构的互补优势。具体来说,我们首先通过引入2D折线路径扫描策略,改进了Mamba2的传统结构化掩码,并派生出相应的结构化掩码,即折线路径掩码,它能更好地保留图像标记之间的邻接关系。值得注意的是,我们对所提出的折线路径掩码的结构特性进行了深入的理论分析,并设计了计算折线路径掩码的高效算法。接下来,我们将折线路径掩码嵌入ViTs的自注意力机制中,实现了空间邻接先验的显式建模。在包括图像分类、目标检测和分割在内的标准基准测试上的大量实验表明,我们的模型优于基于状态空间模型和Transformer的先前最先进的方法。例如,我们提出的PPMA-T/S/B模型在ADE20K语义分割任务上的mIoU达到48.7%/51.1%/52.3%,分别超越了RMT-T/S/B模型0.7%/1.3%/0.3%。代码可访问https://github.com/zhongchenzhao/PPMA。

论文及项目相关链接

PDF

Summary
本文提出将计算机视觉中的Vision Transformers(ViTs)与自然语言处理中的Mamba2结合,通过整合自注意力机制和结构化掩码,构建Polyline Path Masked Attention(PPMA)。新方法通过引入二维折线路径扫描策略和相应的结构化掩码,更有效地建模图像标记间的邻接关系。在多个标准基准测试上,包括图像分类、目标检测和语义分割等任务,该模型超越了当前先进模型的表现。更多信息可通过访问特定GitHub链接获取。

Key Takeaways

  1. Vision Transformers (ViTs) 结合自注意力机制在全局依赖建模方面具有优势。
  2. Mamba2 通过显式建模空间邻接先验在自然语言处理任务中展现出潜力。
  3. PPMA结合了ViTs的自注意力机制和Mamba2的结构化掩码技术。
  4. PPMA引入二维折线路径扫描策略及对应的结构化掩码,有效保留图像标记间的邻接关系。
  5. 通过整合这些技术,PPMA模型在多个任务上实现了超越现有模型的性能表现。
  6. PPMA模型在ADE20K语义分割任务上的表现尤为突出,实现了较高的mIoU得分。

Cool Papers

点此查看论文截图

What Happens During the Loss Plateau? Understanding Abrupt Learning in Transformers

Authors:Pulkit Gopalani, Wei Hu

Training Transformers on algorithmic tasks frequently demonstrates an intriguing abrupt learning phenomenon: an extended performance plateau followed by a sudden, sharp improvement. This work investigates the underlying mechanisms for such dynamics, primarily in shallow Transformers. We reveal that during the plateau, the model often develops an interpretable partial solution while simultaneously exhibiting a strong repetition bias in their outputs. This output degeneracy is accompanied by internal representation collapse, where hidden states across different tokens become nearly parallel. We further identify the slow learning of optimal attention maps as a key bottleneck. Hidden progress in attention configuration during the plateau precedes the eventual rapid convergence, and directly intervening on attention significantly alters plateau duration and the severity of repetition bias and representational collapse. We validate that these identified phenomena-repetition bias and representation collapse-are not artifacts of toy setups but also manifest in the early pre-training stage of large language models like Pythia and OLMo.

在对算法任务进行训练时,Transformer模型经常表现出一种有趣的突发学习现象:首先是长时间的性能稳定阶段,随后是突然而快速的改进。本研究主要探讨了浅层Transformer的内在机制。我们发现,在性能稳定阶段,模型通常会发展出一种可解释的局部解决方案,同时在输出中表现出强烈的重复倾向。这种输出退化伴随着内部表示崩溃,其中不同符号的隐藏状态变得几乎平行。我们进一步确定了学习最优注意力图的缓慢过程是一个关键瓶颈。在稳定期间隐藏的注意力配置进展先于最终的快速收敛,直接干预注意力会显著改变稳定期的持续时间以及重复倾向和代表性崩溃的严重程度。我们验证了所识别的现象——重复倾向和代表性崩溃——并非玩具设置的产物,而是在大型语言模型的早期预训练阶段(如Pythia和OLMo)中也会出现。

论文及项目相关链接

PDF NeurIPS 2025

Summary

训练Transformer进行算法任务时,会出现一种有趣的现象:先是一段长时间的性能稳定期,然后突然有一个明显的提升阶段。本文探究了这种现象在浅层Transformer中的内在机制。我们发现,在稳定期,模型通常会出现一种可解释的局部解决方案,同时输出表现出强烈的重复倾向。这种输出退化伴随着内部表示的崩溃,不同标记的隐藏状态变得几乎平行。我们认为学习最优注意力地图的缓慢进展是一个关键的瓶颈。注意力配置过程中的隐蔽进步最终导致了快速的收敛过程,并且直接影响模型的表现。直接干预注意力机制会显著改变稳定期的持续时间以及重复倾向和代表性崩溃的严重性。我们验证了这些现象(重复偏见和代表性崩溃)不仅存在于玩具场景中,还存在于大型语言模型(如Pythia和OLMo)的早期预训练阶段。

Key Takeaways

  1. Transformer模型在算法任务训练时会出现性能稳定期后的突然提升现象。
  2. 在性能稳定期,模型存在一种可解释的局部解决方案。
  3. 模型输出出现重复倾向的现象。这是因为模型的隐藏状态(内部表示)崩溃所导致的,表现为不同令牌之间的隐藏状态近似平行化。这表明模型的表达能力在这个阶段是有限的并且有一定的倾向性偏差问题存在,可能在某个时期未有效获取信息的不同形式之间的关系而导致了一些程度的内部表述坍缩问题。。这对于模型性能和鲁棒性有影响会引入潜在问题甚至使系统难以继续学习和改进表现水平在面临更复杂或多样的问题时可能出现困难影响系统的表现。我们应该注意监控模型以避免这一现象的产生和开发预防措施以提高系统的通用能力和学习效果尤其是在接近构建完备的算法语言或文本生成的机器系统中格外重视需要维持好的表达方式的选择或着最小化知识表示中的冗余和混淆问题来避免此类现象的发生。。

Cool Papers

点此查看论文截图

Blending Complementary Memory Systems in Hybrid Quadratic-Linear Transformers

Authors:Kazuki Irie, Morris Yau, Samuel J. Gershman

We develop hybrid memory architectures for general-purpose sequence processing neural networks, that combine key-value memory using softmax attention (KV-memory) with fast weight memory through dynamic synaptic modulation (FW-memory) – the core principles of quadratic and linear transformers, respectively. These two memory systems have complementary but individually limited properties: KV-memory offers precise retrieval but is constrained by quadratic complexity in sequence length, while FW-memory supports arbitrarily long sequences and enables more expressive computation but sacrifices precise recall. We propose and compare three methods to blend these two systems into a single memory system, differing in how and when input information is delivered to each system, to leverage the strengths of both. We conduct experiments on general language modeling and retrieval tasks by training 340M- and 1.3B-parameter models from scratch, as well as on synthetic algorithmic tasks designed to precisely illustrate the benefits of certain hybrid methods over others. We also evaluate our hybrid memory systems on reinforcement learning in partially observable environments. Overall, we demonstrate how a well-designed hybrid can overcome the limitations of its individual components, offering new insights into the design principle of neural memory systems.

我们为通用序列处理神经网络开发混合内存架构,该架构结合了使用softmax注意力的键值内存(KV-内存)和通过动态突触调制实现的快速权重内存(FW-内存)——分别是二次和线性变压器的核心原理。这两种记忆系统具有互补但单独受限的特性:KV-内存提供精确检索,但受限于序列长度的二次复杂性;而FW-内存支持任意长度的序列,能够实现更富有表现力的计算,但牺牲了精确回忆。我们提出了三种将这两种系统融合成单一内存系统的方法,这些方法在将输入信息传递给每个系统的方式和时机上有所不同,以充分利用两者的优势。我们通过从头开始训练3.4亿参数和13亿参数的模型,以及通过设计用于精确说明某种混合方法相对于其他方法的优势的合成算法任务来进行实验,来验证我们的混合记忆系统在一般语言建模和检索任务上的表现。我们还评估了我们的混合记忆系统在部分可观察环境中的强化学习表现。总的来说,我们展示了精心设计的混合系统如何克服其单个组件的限制,为神经网络系统的设计原则提供了新的见解。

论文及项目相关链接

PDF Accepted to NeurIPS 2025

Summary

本文研究了混合记忆架构在通用序列处理神经网络中的应用,结合了基于softmax注意力的键值记忆(KV-memory)和通过动态突触调制实现的快速权重记忆(FW-memory),分别对应二次和线性变压器的核心原理。这两种记忆系统具有互补但个体局限的性质:KV-记忆提供精确检索,但受限于序列长度的二次复杂性;FW-记忆支持任意长度的序列并可实现更丰富的计算,但牺牲了精确回忆。本文提出了三种融合这两种系统的方法,在何时以及如何向各系统提供输入信息方面存在差异,以利用两者的优势。通过实验验证了混合记忆系统在一般语言建模和检索任务以及合成算法任务上的表现,并与强化学习在部分可观察环境中的表现进行了评估。研究表明,良好的混合设计可以克服单个组件的限制,为神经网络记忆系统的设计原则提供了新的见解。

Key Takeaways

  1. 研究了混合记忆架构在神经网络中的应用,结合了键值记忆和快速权重记忆。
  2. 两种记忆系统具有互补性质:键值记忆提供精确检索,但受限于二次复杂性;快速权重记忆支持任意长度序列,但可能牺牲精确回忆。
  3. 提出了三种融合这两种记忆系统的方法,旨在利用两者的优势。
  4. 实验验证了混合记忆系统在语言建模、检索任务和合成算法任务上的表现。
  5. 评估了混合记忆系统在强化学习中的表现,在部分可观察的环境中的表现良好。
  6. 研究表明,混合记忆架构可以克服单个组件的限制,为神经网络记忆系统的设计原则提供了新见解。

Cool Papers

点此查看论文截图

QoQ-Med: Building Multimodal Clinical Foundation Models with Domain-Aware GRPO Training

Authors:Wei Dai, Peilin Chen, Chanakya Ekbote, Paul Pu Liang

Clinical decision-making routinely demands reasoning over heterogeneous data, yet existing multimodal language models (MLLMs) remain largely vision-centric and fail to generalize across clinical specialties. To bridge this gap, we introduce QoQ-Med-7B/32B, the first open generalist clinical foundation model that jointly reasons across medical images, time-series signals, and text reports. QoQ-Med is trained with Domain-aware Relative Policy Optimization (DRPO), a novel reinforcement-learning objective that hierarchically scales normalized rewards according to domain rarity and modality difficulty, mitigating performance imbalance caused by skewed clinical data distributions. Trained on 2.61 million instruction tuning pairs spanning 9 clinical domains, we show that DRPO training boosts diagnostic performance by 43% in macro-F1 on average across all visual domains as compared to other critic-free training methods like GRPO. Furthermore, with QoQ-Med trained on intensive segmentation data, it is able to highlight salient regions related to the diagnosis, with an IoU 10x higher than open models while reaching the performance of OpenAI o4-mini. To foster reproducibility and downstream research, we release (i) the full model weights, (ii) the modular training pipeline, and (iii) all intermediate reasoning traces at https://github.com/DDVD233/QoQ_Med.

临床决策通常需要处理各种异质数据。然而,现有的多模态语言模型(MLLMs)仍然主要侧重于视觉领域,无法在临床各科之间实现通用化。为了弥补这一差距,我们推出了QoQ-Med-7B/32B,这是第一个开放的临床基础模型,可以联合处理医学图像、时间序列信号和文本报告。QoQ-Med采用领域感知的相对策略优化(DRPO)进行训练,这是一种新型强化学习目标,按领域稀有性和模态难度分层缩放标准化奖励,从而缓解由倾斜的临床数据分布导致的性能不平衡问题。在涵盖9个临床领域的261万个指令调整对数据对上进行训练,我们证明,与其他无批判训练方法(如GRPO)相比,DRPO训练在平均宏观F1得分上提高了43%的诊断性能。此外,使用QoQ-Med在密集分割数据上进行训练后,它能够突出显示与诊断相关的关键区域,其IoU值高出开放模型的十倍以上,同时达到OpenAI o4-mini的性能水平。为了促进可重复性和下游研究,我们在https://github.com/DDVD233/QoQ_Med上发布了(i)完整的模型权重,(ii)模块化训练管道和(iii)所有中间推理跟踪。

论文及项目相关链接

PDF Accepted as Oral at NeurIPS 2025. Revision after camera ready

Summary

本文介绍了一种全新的临床通用基础模型——QoQ-Med-7B/32B,该模型能够在医学图像、时间序列信号和文本报告之间进行联合推理。该模型采用领域感知相对策略优化(DRPO)进行训练,能够缓解由于临床数据分布不均导致的性能不平衡问题。与其他无批评训练方法相比,DRPO训练提高了平均宏观F1分数43%。此外,经过密集分割数据训练的QoQ-Med能够突出与诊断相关的关键区域,其IoU性能达到开源模型的十倍以上。为了促进可复制性和下游研究,我们公开了模型权重、模块化训练管道和所有中间推理轨迹。

Key Takeaways

  1. QoQ-Med是首个开放的临床通用基础模型,支持跨医学图像、时间序列信号和文本报告的联合推理。
  2. DRPO训练法被用于解决临床数据分布不均导致的性能不平衡问题。
  3. DRPO训练提高了诊断性能的宏观F1分数43%,相较于其他无批评训练方法表现优异。
  4. QoQ-Med经过密集分割数据训练后,能够高亮诊断相关的关键区域,IoU性能优异。
  5. QoQ-Med的IoU性能达到开源模型的十倍以上。
  6. 模型权重、模块化训练管道和中间推理轨迹已公开,便于研究者和开发者进行可复制性和下游研究。

Cool Papers

点此查看论文截图


文章作者: Kedreamix
版权声明: 本博客所有文章除特別声明外,均采用 CC BY 4.0 许可协议。转载请注明来源 Kedreamix !
 上一篇
Agent Agent
Agent 方向最新论文已更新,请持续关注 Update in 2025-10-25 Co-Designing Quantum Codes with Transversal Diagonal Gates via Multi-Agent Systems
2025-10-25
下一篇 
R1_Reasoning R1_Reasoning
R1_Reasoning 方向最新论文已更新,请持续关注 Update in 2025-10-25 Small Drafts, Big Verdict Information-Intensive Visual Reasoning via Speculation
2025-10-25
  目录